重塑教育结构,聚焦未来产业需求
教育界传来重磅消息——中国已全面完成高校学科专业调整工作,其中涉及的专业调整幅度高达20%,这一重大改革标志着我国高等教育体系正逐步适应新时代的发展需求,为培养高质量人才注入新的活力。

背景分析
随着科技的飞速发展和产业升级的不断深化,传统高等教育体系中的学科专业结构面临新的挑战,为了更加紧密对接国家战略需求与市场需求,我国高等教育领域启动了学科专业调整的重大改革,此次调整旨在优化学科结构、更新课程内容、强化实践教学,确保高校人才培养与国家产业发展同步。
调整细节
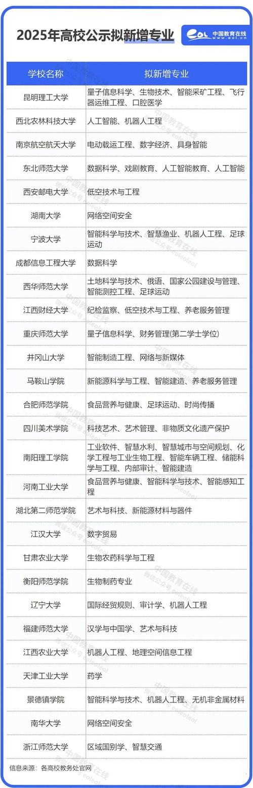
此次学科专业调整涉及全国近千所高校,调整幅度达到20%,意味着大量传统学科专业将得到重塑或更新,调整过程中,高校紧密围绕国家发展战略和市场需求进行专业设置和课程更新,针对新兴产业如人工智能、大数据、生物科技等领域增设了大量专业;对传统专业进行了改造升级,引入更多现代科技元素,以适应时代需求。
改革意义
此次学科专业调整不仅优化了高等教育结构,更在多个层面产生了积极影响:

- 就业导向:调整后的学科专业更加贴近市场需求,提高了毕业生与就业市场的匹配度,有助于解决大学生就业难的问题。
- 产业升级:高校人才培养与产业发展紧密结合,为国家的产业升级和科技创新提供了有力的人才支撑。
- 国际竞争力:通过调整,我国高等教育体系更加适应全球发展趋势,提高了我国高等教育的国际竞争力。
- 创新能力:新的学科设置和课程内容更加注重培养学生的创新能力和实践能力,为我国培养更多具备创新精神和实践能力的人才。
随着学科专业调整的完成,我国高等教育将进入一个新的发展阶段,我们期待看到以下几点发展:
- 更多的跨学科融合:随着科技的不断进步,跨学科领域将是未来发展的重要方向,高校应进一步加强跨学科融合,培养更多复合型人才。
- 实践教学的重要性凸显:随着企业对人才实践能力的重视,高校将更加注重实践教学,为学生提供更多实践机会。
- 国际交流与合作加强:随着全球化的深入发展,高校之间的国际交流与合作将更加紧密,为我国高等教育走向世界提供有力支持。
此次高校学科专业调整的完成,是我国高等教育适应新时代发展的重要一步,我们有理由相信,通过不断努力,我国高等教育将培养出更多高质量人才,为国家的发展做出更大贡献。

