VMware CentOS桥接模式DHCP获取不到IP排障
虚拟机装完CentOS,桥接模式一开,满心欢喜等着DHCP自动分地址,结果ifconfig一看,只有孤零零的lo网卡,IPv4那一栏空空如也。这种场景不少见,尤其在公司网络或家里光猫+路由混搭的环境,排障思路不对,能折腾一整天。下面把踩坑路线一次性写清,照着做,十分钟内基本能让网卡拿到地址。

先确认宿主机网络是否健康
桥接的本质是把虚拟机网卡直接扔进物理局域网,宿主机自己都拿不到地址,虚拟机更没戏。Windows宿主机先跑ipconfig,看以太网口或Wi-Fi是否已有合法IPv4;Mac就去看系统设置里的TCP/IP。如果宿主机地址是169.254.x.x,说明物理网络DHCP服务器已经罢工,先修路由或主交换机,再谈虚拟机。
VMware虚拟网络编辑器里把桥接网卡选对
很多人装完VMware一路下一步,默认桥到“自动”,结果笔记本有有线、无线、VPN虚拟网卡,软件随机挑一个,挑到离线网卡自然拿不到地址。打开VMware菜单“编辑→虚拟网络编辑器”,选中VMnet0,把“自动”改成当前正上网的那块物理网卡,比如“Realtek PCIe GbE”或“Intel Wi-Fi 6”。改完点应用,虚拟机重启,立竿见影。
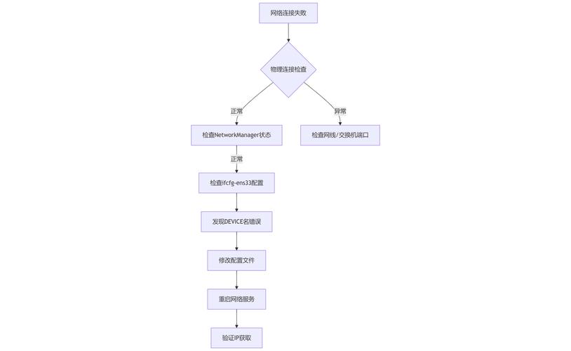
CentOS里看网卡名,别瞎写ifcfg-eth0
CentOS 7之后网卡名变成ens33、ens160一类,安装完系统/etc/sysconfig/network-scripts/里只有ifcfg-ens33,有人习惯cp一份ifcfg-eth0,结果NetworkManager根本不理。正确姿势:ip addr先列出真实网卡名,再vi /etc/sysconfig/network-scripts/ifcfg-ens33,确保内容如下:

BOOTPROTO=dhcp
ONBOOT=yes
TYPE=Ethernet
DEVICE=ens33
NM_CONTROLLED=yes
保存后systemctl restart NetworkManager,dhclient -v ens33,看输出里是否出现DHCPACK。

关闭NetworkManager托管,换回network.service老服务
部分老旧内网认证系统只认传统network脚本,NM一插手就发不出DHCP discover。干脆卸载NM:
yum remove -y NetworkManager
systemctl enable network
systemctl start network
再跑一次service network restart,ifconfig查看,地址通常就蹦出来。
排查MAC地址冲突
复制虚拟机时选择“我已移动”会保留原MAC,局域网里两台同MAC,后启动的被交换机直接无视。VMware设置里生成新MAC,CentOS里/etc/sysconfig/network-scripts/ifcfg-ens33也删掉HWADDR那一行,重启网络,DHCP立即响应。
检查宿主机防火墙与第三方安全软件
Windows Defender或某数字卫士的“局域网防护”偶尔会拦截虚拟网卡发出的BOOTP包,表现为宿主机正常,虚拟机收不到offer。临时关闭防火墙公共网络保护,再抓包看是否有DHCP Offer,确认后把VMware相关进程加入白名单即可。
交换机端口绑定与静态IP占用
公司网管把IP-MAC绑定写死在接入交换机,新MAC直接丢弃。联系网管在后台添加新MAC,或改用NAT模式先凑合。家里光猫如果开了“静态DHCP”,把虚拟机MAC填进去,重启光猫,地址也能秒到。
最后大招:手动指定同网段地址做反向验证
实在拿不到地址,先临时写一个同网段静态IP,比如宿主机在192.168.1.33/24,网关192.168.1.1,虚拟机写192.168.1.200,能ping通网关说明桥接链路没问题,问题铁定在DHCP服务器端,把证据甩给网管,省得来回扯皮。
走完上面八步,九成九的桥接DHCP故障都能解决。剩下那一成,多半是上游网络做了802.1X认证或DHCP snooping限速,抓包看到大量Discover无响应,就把虚拟机切NAT,或者让网管给交换机端口放通,别自己硬扛。
