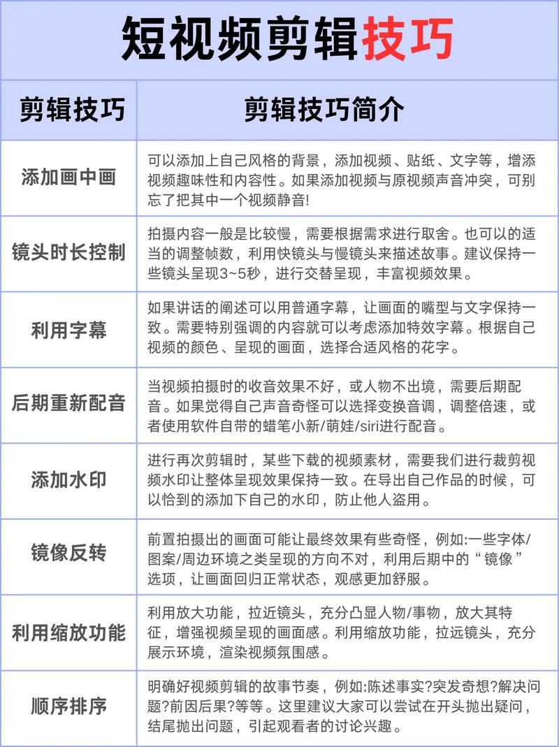
剪辑视频怎么剪下去
许多人在剪辑视频时都会遇到一个共同难题:明明素材准备好了,软件也打开了,却不知道如何下手,剪辑不仅仅是技术活,更是一门关乎节奏、情感和叙事的艺术,想要剪出好作品,关键在于掌握正确的思路和方法。

剪辑前先明确目标 开始动手前,先问自己:这个视频要表达什么?是记录生活、讲述故事,还是传递信息?目标不同,剪辑手法完全不同,生活vlog可以轻松随意,教程类视频需要清晰有条理,叙事短片则要注重节奏和情绪铺垫,没有明确的方向,剪辑很容易陷入混乱。
整理素材是基础 导入素材后不要急着动剪刀,先把所有片段浏览一遍,做好分类和标记,按场景、人物或内容类型分组,备注哪些片段质量较好、哪些有瑕疵,这一步看似繁琐,却能大大提高后续效率,你会发现,当素材井然有序时,灵感也更容易涌现。
粗剪搭建框架 粗剪是把素材按逻辑顺序排列,形成视频的基本骨架,不必纠结细节,先确保主线清晰、节奏流畅,如果剪辑叙事类视频,可以按照“开头-发展-高潮-的结构推进;如果是教程视频,则遵循“提出问题-演示步骤-总结要点”的顺序,粗剪完成后,整体脉络就已经显现。
精剪打磨细节 精剪阶段需要关注每个镜头的切换、时长和过渡效果,镜头切换要自然,避免跳跃或突兀,单个镜头的时长根据内容决定:重要信息停留久一点,过渡性镜头可以短一些,慎用花哨的转场效果,简单的切、叠化往往更显专业,注意声音的连贯性,背景音乐和音效要服务于内容,不喧宾主王。
节奏把控是关键 好视频一定有张有弛,通过镜头长短、音乐起伏和内容变化来制造节奏感,紧张环节可以用快速剪辑和节奏强的音乐,抒情部分则适合慢镜头和柔和配乐,时刻问自己:观众此刻是什么感受?是否会被吸引?节奏控制好了,视频就有了生命力。
调色与音频处理 画面颜色统一性能提升视频质感,根据视频基调选择冷色、暖色或复古色调,保持整体协调,音频方面,清除杂音、平衡音量,让对话清晰、音乐适中,好的音频处理常常被忽视,却是专业与否的重要标志。

克服剪辑中的瓶颈 剪辑到一半卡住了是常见现象,这时可以暂时离开一下,换换脑子,回来后再以观众视角审视视频,往往能发现新思路,不要追求完美主义,先完成再完美,有时候过度打磨反而会失去最初的灵感和自然感。
保持个人风格 学习技术的同时,别忘了融入个人特色,无论是独特的转场方式、标志性的配色,还是特定的叙事风格,都能让视频脱颖而出,剪辑不仅是技术的展现,更是创作者个性的表达。
剪辑是一门需要不断练习的手艺,多拍多剪,从每次实践中积累经验,观看优秀作品时,留心别人的剪辑手法,但最终要找到适合自己的方式,最好的剪辑是让观众沉浸其中,忘记技术存在,完全被内容吸引。

