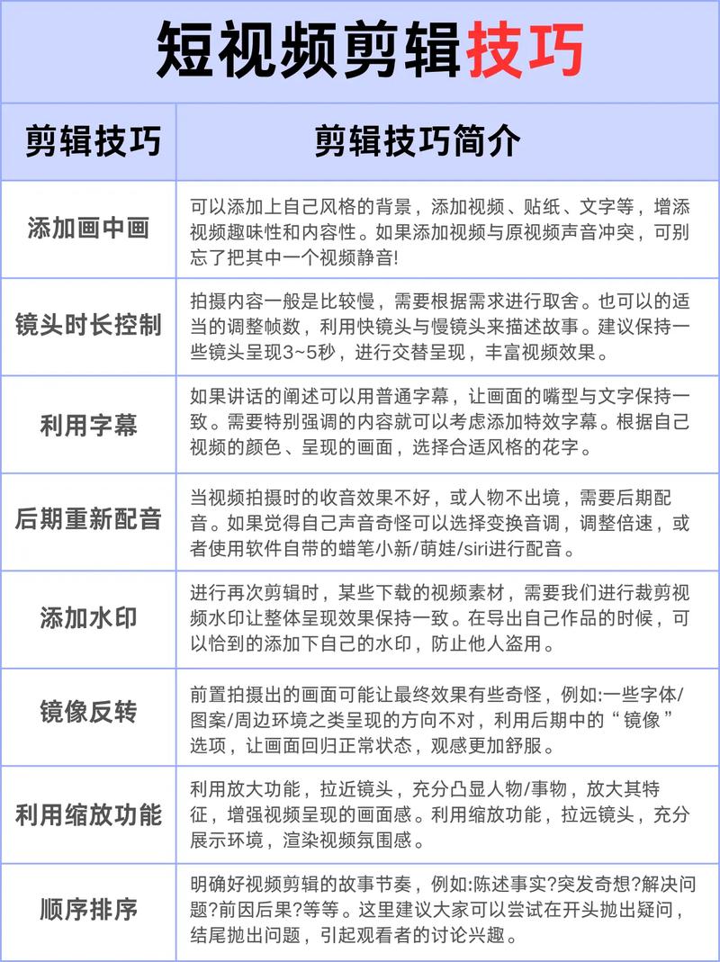
剪辑有趣视频的核心在于抓住观众注意力并传递快乐,要让教程内容既实用又有感染力,关键在于理解观众心理并结合创意手法,以下是从策划到成片的实用方法,帮助您打造让人忍不住分享的趣味视频。 策划:找到笑点与共鸣点** 有趣视频往往源于生活洞察,尝试从这三个角度挖掘素材:一是反差感,比如用庄严配乐搭配日常琐事;二是意外性,如宠物突然闯入镜头;三是情感共鸣,像熬夜赶工时的搞笑崩溃瞬间,前期策划时建议用关键词记录灵感,快递员跳舞”“蛋糕翻车现场”,建立自己的创意库。
节奏把控:让观众保持笑容 高速剪辑适合快节奏内容,美食制作类视频可将2小时过程压缩至30秒,通过跳切展现关键步骤;旅游vlog可用0.5倍速突出美景瞬间,随即加速切换至下一个场景,注意每3-5秒安排视觉变化,避免单一画面超过8秒。

音效是氛围催化剂,玻璃破碎声适合搞笑失误场景,弹簧声可强化夸张表情,雷达声效适合悬念转折,推荐使用免费音效库Freesound寻找合适素材。
特效运用:适度的魔法点缀 基础特效往往最有效,轻微鱼眼效果能放大人物表情,帧冻结适合突出搞笑瞬间,绿幕抠图可实现创意场景切换,例如拍摄宠物视频时,用画中画功能同时展示主人反应,增强互动感。
文字动画要简洁有力,重点台词用跳动字体强调,说明性文字保持静态停留2-3秒,避免使用超过3种字体,保持整体风格统一。
音乐选择:激活情绪开关 节奏明快的音乐更易带动情绪,Lo-fi音乐适合日常搞笑片段,电子音乐匹配快节奏剪辑,经典老歌翻唱能制造怀旧幽默,注意音乐音量控制在-25dB左右,人声音量保持在-12dB。
实操技巧:降低观众学习门槛 横向移动镜头时保持稳定器匀速,拍摄对话场景时多角度录制备用,美食视频可贴近食材拍摄特写,游戏录屏保留意外失误片段往往最有趣。
剪辑软件中的快捷键能提升效率:Pr按Q键快速剪辑头尾,剪映Ctrl+B分割片段,Final Cut Pro用W键快速吸附音频波形,每天花15分钟熟悉工具,逐渐形成肌肉记忆。

趣味性本质是创作者对生活的独特解读。 当您放下追求完美的心态,允许自己尝试非常规的剪辑方式,反而更容易产生打动人心的作品,保持设备清洁,定期备份素材,这些基础工作能让你在创意来临时更专注地投入创作。

